地方酒管“焕新”路:生活方式品牌能否成为新赛道突破口?
近期,湖南旅游集团旗下的阳光集团正式推出了其首家生活方式酒店品牌——“万墨VANMO”,此举标志着该集团正式进军Z世代人群多元消费体验市场。在近年来,“生活方式”已成为酒店旅游业的热门关键词,众多品牌方纷纷涉足这一领域,其中地方酒店管理公司尤为活跃。
阳光集团此次推出的“万墨VANMO”品牌,灵感源自“want more”,旨在响应并满足新生代消费群体对多元化生活体验的追求。据万墨酒店管理人员介绍,“万墨VANMO”不仅是一个酒店品牌,更是一种生活方式的倡导,致力于为年轻客户群打造一个灵感探索的旅居空间。
长沙作为“万墨Vanmo”酒店的首店所在地,其整体设计理念围绕“先锋东方美学”,将传统文化元素与现代表达方式相结合。酒店突破了传统空间定义,结合在地文化打造“48小时微缩场景”,并通过智能中控系统实现大堂的多功能转换,如早午餐厅、艺术沙龙和脱口秀场地等。万墨酒店还融合了社交元素,通过会员体系连接长沙的网红地标资源,构建了“Hotel+X”生态圈。
阳光集团此次品牌焕新,也体现了传统酒店业转型升级的需求。自2008年成立以来,阳光集团一直专注于酒店业务,旗下原有“阳光”品牌创立于1991年,基于老字号“深圳阳光酒店”的管理和国际化视野。截至目前,阳光集团自营品牌共有9家“阳光”酒店和1家万墨酒店,同时通过控股子公司从事顾问咨询、合作开发、酒店托管等业务,目前在营的委托管理和顾问服务酒店共有20家。
事实上,地方酒店管理公司近年来纷纷布局生活方式品牌。例如,浙江黄龙酒店管理集团推出了高端精选服务生活方式品牌“黄龙璀丽酒店”,希望结合不同城市的地域文化和人文景观,为消费者提供深度体验。贵州酒店集团也推出了“千山”系列品牌,涵盖高端度假、商务和超中端酒店,以建设生活方式酒店品牌。
部分地方酒管通过与大型酒店集团或跨界合作来发展生活方式品牌。如莫兰迪连锁酒店与东呈酒店管理集团股份有限公司签署股权合作协议,围绕“乔治莫兰迪”品牌进行全方位深度合作。漫亭酒店集团则与丽呈集团达成战略合作协议,共同赋能漫亭酒店品牌发展。
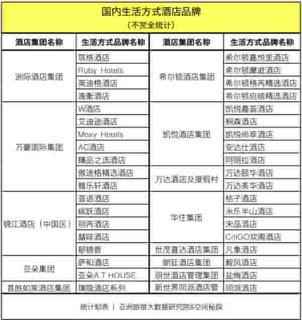
在国际酒店集团方面,万豪、凯悦等头部酒店集团也在加码生活方式酒店赛道。凯悦旗下的尚萃Hyatt Centric品牌专注于为现代旅行者提供活力和本地化体验,计划到2029年在全球范围内拥有超过100家酒店。洲际酒店集团也推出了全新生活方式品牌“筑格酒店”,并在短短三个月内在中国市场签约多家酒店。
国内酒店集团同样不甘落后,纷纷推出生活方式品牌。例如,亚朵推出了高端生活方式品牌“萨和酒店”,以呼吸的生命力量为灵感,提供进阶式的体验服务。美豪丽致则推出了3.0产品,强调全天候便利服务、精致空间设计和舒适休闲体验。
然而,生活方式酒店的发展并非一帆风顺。一些酒店虽然将大堂改造为咖啡馆和共享空间,却未能真正理解生活方式酒店的内涵。生活方式酒店的核心在于提供一种生活方式、文化和习惯的引导,而不仅仅是硬件和设计的改变。部分品牌过度追求网红场景或视觉设计,忽视了服务流程的优化和用户体验。

随着健康、可持续发展和本地特色化趋势的兴起,国内生活方式酒店市场逐渐成熟并多样化。根据酒店的目标客群、服务和体验、品牌定位和市场需求等,生活方式酒店可以分为主题性、文化型、社交型、健康型和可持续型五大类。这些多样化的生活方式酒店品牌不仅满足了消费者的多元化需求,也为传统酒店业提供了转型升级的新思路。
尽管如此,地方酒管在生活方式酒店领域仍处于起步阶段,面临着诸多挑战。如何在激烈的市场竞争中脱颖而出,成为消费者和投资人的首选,仍是地方酒管需要深思的问题。对于地方酒管而言,用生活方式酒店品牌立足市场,无疑还有很长的路要走。
相关阅读
-
ipadmini2现在还能用吗,苹果ipadmini2现在还能用吗
2023年ipadmini2还能用吗?根据目前的技术发展趋势来看,2023年的iPad mini 2可能已经过时,无法满足最新的软件和应用程序的要求。随着时间的推移,新的操作系统和应用程序通常需要更高的处理能力和更大的内存。因此,尽管iPa
-
越南计划成为半导体领先国家,雄心壮志与挑战并存
随着全球半导体市场的不断扩大和技术的飞速发展,越南作为一个具有潜力和优势的新兴经济体,正计划成为半导体领域的领先国家,这一雄心壮志的背后,既体现了越南政府对半导体产业重要性的认识,也反映了该国在半导体领域的独特优势和发展潜力,本文将探讨越南
-
华为p20pro,华为p20pro上市时间和价格
华为P20 Pro值得入手吗?你好,华为p20pro是一款非常不错的手机。如果你没有以下问题,那是真心非常建议你立即下手购买的了。1,如果你很穷,只买得起红米、小米,那么,很显然,你不值得入手华为p20rpo的了。2,如果你就是看不惯国产手
-
深度解析,三星I9100——一部经典的智能手机传奇
亲爱的读者,你是否曾对一款手机的历史和影响力感到好奇?我们要聊的是那个曾经风靡全球,引领智能手机潮流的明星——三星Galaxy S II,型号为I9100,这款手机就像一部活生生的历史教科书,展示了科技与设计如何完美融合,让我们一起走进它的
-
深度探索,联想A370e手机,实用与创新的完美结合
在这个科技日新月异的时代,一款优质的手机不仅是我们日常生活中的得力助手,更是我们了解科技魅力的窗口,我们将聚焦联想A370e,这款以实用性和创新性并重的智能手机,带你走进它的世界,感受其独特的魅力。联想A370e的外观设计:简约而不简单联想
-
风车动漫网,探索动画世界的瑰宝与创新引擎
在信息爆炸的现代社会,我们有幸拥有一种名为“动漫”的艺术形式,它以独特的视觉语言和丰富的情感内涵,引领我们走进一个充满想象力的奇幻世界,我要向大家介绍的就是这样一个充满活力与创新精神的平台——风车动漫网。风车动漫网,这个名字本身就蕴含着对传