晨鸣纸业“戴帽”ST,造纸巨头深陷困境未来何处寻出路?
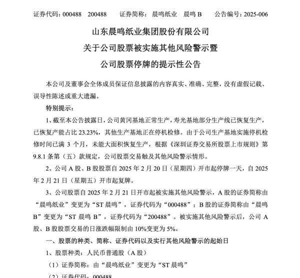
近日,造纸行业的巨头晨鸣纸业遭遇了重大变故,其A股和B股股票在2月20日开盘后即被停牌一天。待到次日复牌,公司股票正式被实施其他风险警示,证券简称也随之变更,A股由“晨鸣纸业”变为“ST晨鸣”,B股则由“晨鸣B”更名为“ST晨鸣B”。同时,股票交易的日涨跌幅限制从10%缩减至5%。
此次晨鸣纸业停牌及被实施风险警示,背后的主要原因在于其生产基地的运营出现了异常。据公司发布的公告,尽管黄冈基地目前生产正常,寿光基地的部分生产线也已恢复生产,产能恢复占比达到23.23%,但其他生产基地仍在停机检修中。更为严重的是,这些生产基地的检修时间已超过3个月,却未能实现大面积复产。这一情况符合《深圳证券交易所股票上市规则》中关于“生产经营活动受到严重影响且预计在三个月内不能恢复正常”的其他风险警示标准。

近年来,造纸行业产能过剩的问题日益凸显,特别是2023至2024年间,大量新产能涌入市场,加剧了市场的供需矛盾。晨鸣纸业主营的纸品价格,特别是白卡纸价格,因此大幅下滑。数据显示,2024年白卡纸价格相比2021年的巅峰时期,下跌幅度达到了约30%,从每吨7000多元降至5000元以下。这一价格变动导致晨鸣纸业的盈利水平急剧下降,从盈利大户转变为亏损状态。2023年,公司归母净利润亏损12.81亿元,而2024年预计亏损额更是高达65至75亿元。
除了盈利下滑,晨鸣纸业还面临着严重的资金问题。由于经营状况和行业风险的双重压力,部分金融机构开始压缩对晨鸣纸业的贷款规模。截至2024年11月18日,公司及子公司累计逾期的债务本息金额合计达到人民币18.20亿元,占公司最近一期经审计净资产的10.91%。公司为子公司相关融资提供的连带责任保证担保也面临逾期,金额达到人民币5.74亿元,约占公司最近一期经审计净资产的3.44%。部分债权人因债务逾期向法院提起诉讼并申请财产保全,导致公司及子公司的部分银行账户被冻结。截至11月18日,累计被冻结的银行账户数量为65个,占公司及子公司银行账户总数的8.47%,被冻结金额累计人民币6483.7万元,占公司最近一期经审计净资产的0.39%。
资金困境对晨鸣纸业的生产运营产生了严重影响。为了减少亏损,自2024年11月以来,公司不得不对部分生产基地进行限产和停产。寿光基地的1条白卡纸生产线、1条文化纸生产线和1条铜版纸生产线,湛江基地的化学浆生产线、1条文化纸生产线和1条白卡纸生产线,以及江西基地和吉林基地均临时停产。停机浆、纸产能达到703万吨,占总产能的71.7%,直接影响月度浆纸产量约58万吨、纸销量约35万吨。尽管寿光基地的部分生产线后来恢复了生产,但其他生产基地仍未能大面积复产,这也直接导致了公司股票被实施其他风险警示。
晨鸣纸业目前正深陷产能、市场、资金与生产之间的恶性循环。如何打破这一困境,成为公司亟待解决的问题。
相关阅读
-
ipadmini2现在还能用吗,苹果ipadmini2现在还能用吗
2023年ipadmini2还能用吗?根据目前的技术发展趋势来看,2023年的iPad mini 2可能已经过时,无法满足最新的软件和应用程序的要求。随着时间的推移,新的操作系统和应用程序通常需要更高的处理能力和更大的内存。因此,尽管iPa
-
华为p20pro,华为p20pro上市时间和价格
华为P20 Pro值得入手吗?你好,华为p20pro是一款非常不错的手机。如果你没有以下问题,那是真心非常建议你立即下手购买的了。1,如果你很穷,只买得起红米、小米,那么,很显然,你不值得入手华为p20rpo的了。2,如果你就是看不惯国产手
-
越南计划成为半导体领先国家,雄心壮志与挑战并存
随着全球半导体市场的不断扩大和技术的飞速发展,越南作为一个具有潜力和优势的新兴经济体,正计划成为半导体领域的领先国家,这一雄心壮志的背后,既体现了越南政府对半导体产业重要性的认识,也反映了该国在半导体领域的独特优势和发展潜力,本文将探讨越南
-
深度解析,三星I9100——一部经典的智能手机传奇
亲爱的读者,你是否曾对一款手机的历史和影响力感到好奇?我们要聊的是那个曾经风靡全球,引领智能手机潮流的明星——三星Galaxy S II,型号为I9100,这款手机就像一部活生生的历史教科书,展示了科技与设计如何完美融合,让我们一起走进它的
-
揭秘荣耀,从创新到引领,华为荣耀的崛起与未来趋势分析
在科技飞速发展的时代,华为荣耀作为华为集团的重要子品牌,始终以其独特的技术创新和产品魅力独树一帜,成立于2013年,荣耀凭借其对互联网思维的敏锐洞察,迅速从众多智能手机品牌中脱颖而出,成为全球年轻用户喜爱的品牌之一,我们就带你深入探究荣耀的
-
深度探索,联想A370e手机,实用与创新的完美结合
在这个科技日新月异的时代,一款优质的手机不仅是我们日常生活中的得力助手,更是我们了解科技魅力的窗口,我们将聚焦联想A370e,这款以实用性和创新性并重的智能手机,带你走进它的世界,感受其独特的魅力。联想A370e的外观设计:简约而不简单联想
