晨鸣纸业停牌“戴帽”,造纸巨头何去何从?
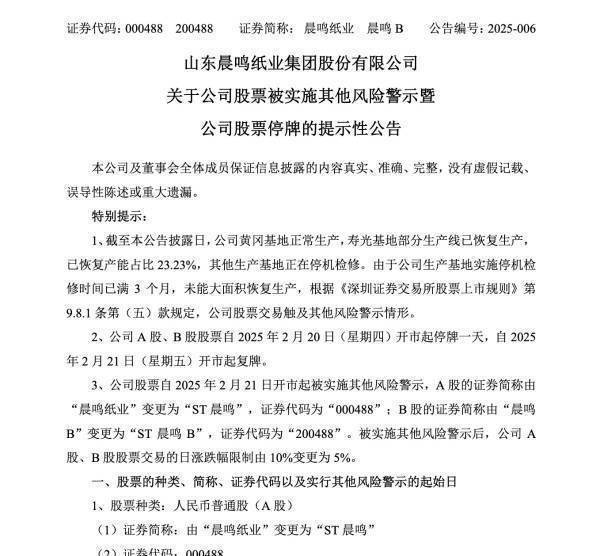
2 月 20 日,晨鸣纸业 A 股、B 股股票开市起停牌一天,次日复牌后,其股票被实施其他风险警示,正式 “戴帽” 成 ST 晨鸣 ,证券代码不变,但 A 股证券简称由 “晨鸣纸业” 变更为 “ST 晨鸣”,B 股证券简称由 “晨鸣 B” 变更为 “ST 晨鸣 B”,股票交易的日涨跌幅限制也由 10% 变更为 5%。
晨鸣纸业此番停牌及被实施风险警示,主要原因在于生产基地的异常情况。截至公告披露日,黄冈基地正常生产,寿光基地部分生产线已恢复生产,恢复产能占比 23.23%,但其他生产基地仍在停机检修,且检修时间已满 3 个月,却未能大面积复产,触及《深圳证券交易所股票上市规则》中 “生产经营活动受到严重影响且预计在三个月内不能恢复正常” 的其他风险警示情形。

截图来自晨鸣纸业公告
晨鸣纸业走到停牌 “戴帽” 这一步,背后是产能与市场等多方面因素交织的困境。近年来,造纸行业呈现出新增产能集中投放的态势,仅 2023 - 2024 年就有大量新产能涌入市场,如 2023 年新增白卡纸产能超 300 万吨 ,这使得市场短期供需矛盾突出。晨鸣纸业主营的纸品价格,尤其是白卡纸价格受此影响大幅下滑。
数据显示,2024 年白卡纸价格较 2021 年巅峰时期下跌了约 30%,从每吨 7000 多元降至 5000 元以下,企业盈利水平持续走低,从盈利大户转变为亏损状态,2023 年公司归母净利润亏损 12.81 亿元,2024 年预计亏损 65 - 75 亿元 。
在盈利下滑的同时,晨鸣纸业还面临着资金难题。部分金融机构鉴于其经营状况与行业风险,纷纷压缩贷款规模。截至 2024 年 11 月 18 日,公司及子公司累计逾期的债务本息金额合计人民币 18.20 亿元,占公司最近一期经审计净资产的 10.91% 。为子公司相关融资提供连带责任保证担保,对应逾期金额为人民币 5.74 亿元,约占公司最近一期经审计净资产的 3.44%。部分债权人因债务逾期向法院提起诉讼并申请财产保全,法院裁定冻结了公司及子公司部分银行账户,截至 11 月 18 日,累计被冻结银行账户数量为 65 个,占公司及子公司银行账户总数的 8.47%,被冻结银行账户冻结金额累计人民币 6483.7 万元,占公司最近一期经审计净资产的 0.39% 。
资金困境进一步影响到公司的生产运营。为减少亏损,自 2024 年 11 月以来,晨鸣纸业对部分生产基地进行了限产、停产。寿光基地 1 条白卡纸生产线、1 条文化纸生产线和 1 条铜版纸生产线,湛江基地化学浆生产线、1 条文化纸生产线和 1 条白卡纸生产线,江西基地及吉林基地临时停产,停机浆、纸产能 703 万吨,占总产能的 71.7%,影响月度浆纸产量约 58 万吨、纸销量约 35 万吨 。
尽管后续寿光基地部分生产线已恢复生产,恢复产能占比 23.23%,但其他生产基地仍在停机检修,且检修时间已满 3 个月未能大面积复产,这也直接导致了公司股票被实施其他风险警示。产能、市场、资金与生产之间形成了恶性循环,让晨鸣纸业在困境中越陷越深 。
相关阅读
-
ipadmini2现在还能用吗,苹果ipadmini2现在还能用吗
2023年ipadmini2还能用吗?根据目前的技术发展趋势来看,2023年的iPad mini 2可能已经过时,无法满足最新的软件和应用程序的要求。随着时间的推移,新的操作系统和应用程序通常需要更高的处理能力和更大的内存。因此,尽管iPa
-
华为p20pro,华为p20pro上市时间和价格
华为P20 Pro值得入手吗?你好,华为p20pro是一款非常不错的手机。如果你没有以下问题,那是真心非常建议你立即下手购买的了。1,如果你很穷,只买得起红米、小米,那么,很显然,你不值得入手华为p20rpo的了。2,如果你就是看不惯国产手
-
越南计划成为半导体领先国家,雄心壮志与挑战并存
随着全球半导体市场的不断扩大和技术的飞速发展,越南作为一个具有潜力和优势的新兴经济体,正计划成为半导体领域的领先国家,这一雄心壮志的背后,既体现了越南政府对半导体产业重要性的认识,也反映了该国在半导体领域的独特优势和发展潜力,本文将探讨越南
-
深度解析,三星I9100——一部经典的智能手机传奇
亲爱的读者,你是否曾对一款手机的历史和影响力感到好奇?我们要聊的是那个曾经风靡全球,引领智能手机潮流的明星——三星Galaxy S II,型号为I9100,这款手机就像一部活生生的历史教科书,展示了科技与设计如何完美融合,让我们一起走进它的
-
揭秘荣耀,从创新到引领,华为荣耀的崛起与未来趋势分析
在科技飞速发展的时代,华为荣耀作为华为集团的重要子品牌,始终以其独特的技术创新和产品魅力独树一帜,成立于2013年,荣耀凭借其对互联网思维的敏锐洞察,迅速从众多智能手机品牌中脱颖而出,成为全球年轻用户喜爱的品牌之一,我们就带你深入探究荣耀的
-
深度探索,联想A370e手机,实用与创新的完美结合
在这个科技日新月异的时代,一款优质的手机不仅是我们日常生活中的得力助手,更是我们了解科技魅力的窗口,我们将聚焦联想A370e,这款以实用性和创新性并重的智能手机,带你走进它的世界,感受其独特的魅力。联想A370e的外观设计:简约而不简单联想

