国泰君安2780万股限售股解锁在即,合并重组下股权激励成效几何?
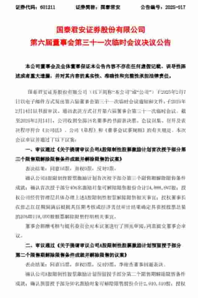
近日,国内知名券商国泰君安发布了一则关于其A股限制性股票激励计划的重要公告。该公告指出,公司已达成部分限制性股票解除限售的条件,涉及456名激励对象,共计近2780万股限制性股票将解除限售。
根据公告内容,这批限制性股票并不会立即上市流通,而是计划在国泰君安完成与海通证券的合并重组后再行上市。在此之前,公司将发布相关提示性公告,确保市场充分了解情况。

此次激励计划自2020年启动,是国泰君安落实上海区域国资国企综合改革试验的创新举措。该计划旨在通过股权激励,将股东、公司和核心员工的利益更紧密地捆绑在一起,推动企业的高质量发展。为此,公司设定了包括归母净利润、加权平均净资产收益率、金融科技创新投入和综合风控指标等在内的多项高挑战性业绩考核指标。
令人瞩目的是,在激励计划考核期的2021年至2023年间,国泰君安全面达成了这些挑战目标和解锁条件。在行业中,公司的归母净利润连续三年保持在前六家头部机构的前三位,加权平均净资产收益率排名也有所提升。同时,公司在金融科技创新投入和综合风控方面也取得了显著成绩,连续17年保持A类AA级监管评级。
随着激励计划考核目标的达成,国泰君安在2024年的业绩也实现了全面增长。公司营业收入同比增长20.1%,归属于上市公司所有者的扣非净利润同比增长42.62%,基本每股收益同比增长41.84%,加权平均净资产收益率也有所上升。公司总资产首次突破万亿规模,标志着公司在资本实力和市场竞争力上迈上了新的台阶。
目前,国泰君安与海通证券的合并重组正在稳步推进中。证监会已经出具了相关批复,标志着合并重组进入了最后阶段。此次合并重组将进一步提升国泰君安的综合实力和市场竞争力,为公司在未来的发展中注入新的动力。
相关阅读
-
ipadmini2现在还能用吗,苹果ipadmini2现在还能用吗
2023年ipadmini2还能用吗?根据目前的技术发展趋势来看,2023年的iPad mini 2可能已经过时,无法满足最新的软件和应用程序的要求。随着时间的推移,新的操作系统和应用程序通常需要更高的处理能力和更大的内存。因此,尽管iPa
-
华为p20pro,华为p20pro上市时间和价格
华为P20 Pro值得入手吗?你好,华为p20pro是一款非常不错的手机。如果你没有以下问题,那是真心非常建议你立即下手购买的了。1,如果你很穷,只买得起红米、小米,那么,很显然,你不值得入手华为p20rpo的了。2,如果你就是看不惯国产手
-
越南计划成为半导体领先国家,雄心壮志与挑战并存
随着全球半导体市场的不断扩大和技术的飞速发展,越南作为一个具有潜力和优势的新兴经济体,正计划成为半导体领域的领先国家,这一雄心壮志的背后,既体现了越南政府对半导体产业重要性的认识,也反映了该国在半导体领域的独特优势和发展潜力,本文将探讨越南
-
深度解析,三星I9100——一部经典的智能手机传奇
亲爱的读者,你是否曾对一款手机的历史和影响力感到好奇?我们要聊的是那个曾经风靡全球,引领智能手机潮流的明星——三星Galaxy S II,型号为I9100,这款手机就像一部活生生的历史教科书,展示了科技与设计如何完美融合,让我们一起走进它的
-
深度探索,联想A370e手机,实用与创新的完美结合
在这个科技日新月异的时代,一款优质的手机不仅是我们日常生活中的得力助手,更是我们了解科技魅力的窗口,我们将聚焦联想A370e,这款以实用性和创新性并重的智能手机,带你走进它的世界,感受其独特的魅力。联想A370e的外观设计:简约而不简单联想
-
揭秘荣耀,从创新到引领,华为荣耀的崛起与未来趋势分析
在科技飞速发展的时代,华为荣耀作为华为集团的重要子品牌,始终以其独特的技术创新和产品魅力独树一帜,成立于2013年,荣耀凭借其对互联网思维的敏锐洞察,迅速从众多智能手机品牌中脱颖而出,成为全球年轻用户喜爱的品牌之一,我们就带你深入探究荣耀的
