“新冠疫苗明星股”康希诺三年巨亏30亿,高增长能否破局费用瓶颈?
康希诺生物近日公布了其2024年度财务报告,数据显示公司在过去一年中实现了营业收入的大幅增长,达到8.46亿元,与前一年度相比,增幅高达137.01%。然而,尽管收入有所增长,公司的归母净利润却仍然处于亏损状态,亏损额为3.79亿元,但与前一年相比,亏损幅度已有所收窄。
深入分析康希诺的财务报告,可以发现,若不考虑因新冠疫苗预估退货所冲减的2.53亿元营业收入,公司的实际同比增长率则为38.68%。这一增长率主要得益于公司两款流脑疫苗产品——曼海欣和美奈喜的市场推广和销售增长。
曼海欣和美奈喜作为康希诺的核心产品,在2024年共实现了约7.94亿元的销售收入,同比增长41.31%。曼海欣作为中国首个脑膜炎球菌四价结合疫苗,其市场定位高端,主要用于预防3月龄至3周岁儿童因特定脑膜炎球菌群引起的流行性脑脊髓膜炎。2024年曼海欣的适用范围已扩龄至6周岁儿童,进一步扩大了其潜在市场。

尽管曼海欣和美奈喜的销售表现强劲,但康希诺仍然面临着持续的亏损问题。公司在近三年的累计亏损已超过30亿元。为了应对这一挑战,康希诺采取了积极的降本策略,大幅削减了管理费用和研发费用。然而,由于流脑疫苗仍处于市场推广阶段,销售费用依然高企,达到了3.69亿元,占总收入的46.8%。
在降本措施中,康希诺的研发体系经历了显著调整。研发人员总数大幅减少,从429人降至247人,其中博士和硕士学历的研发人员也有不同程度的减少。这一变化或许与年初公司内部的“疫苗线”剧变有关。尽管研发人员的减少有助于降低成本,但也可能对公司的长期创新能力产生一定影响。
康希诺还面临着市场竞争和行业趋势的双重挑战。虽然曼海欣在2025年仍将是独家竞品,但其他企业的四价流脑疫苗研发进展迅速,市场竞争日益激烈。同时,随着新生儿数量的持续下降和自费疫苗市场容量的收缩,康希诺的增长动能转换面临巨大压力。

从市场容量来看,流脑疫苗的市场规模相对较小,且主要面向3月龄至5岁的儿童。近年来出生人口的持续下降导致脑膜炎疫苗的总签批发数量不断减少,进一步限制了市场容量。作为非免疫规划疫苗,ACYW135流脑结合疫苗需要家庭自费接种,这在消费能力分化的市场环境下进一步压缩了增量空间。

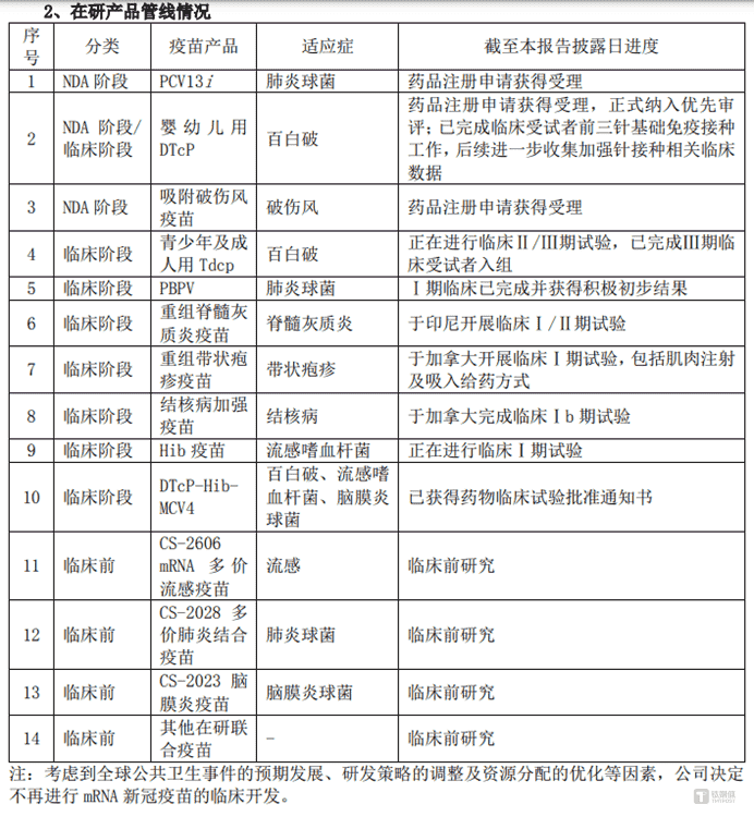
尽管面临诸多挑战,康希诺的研发管线仍然保持活跃。目前,公司有14款在研产品,涵盖了肺炎、百白破、带状疱疹等多个领域。然而,大部分产品仍处于临床阶段,距离商业化还有较长的路程。如何在有限的市场容量中突破增长瓶颈,将成为康希诺下一阶段的核心挑战。
相关阅读
-
ipadmini2现在还能用吗,苹果ipadmini2现在还能用吗
2023年ipadmini2还能用吗?根据目前的技术发展趋势来看,2023年的iPad mini 2可能已经过时,无法满足最新的软件和应用程序的要求。随着时间的推移,新的操作系统和应用程序通常需要更高的处理能力和更大的内存。因此,尽管iPa
-
越南计划成为半导体领先国家,雄心壮志与挑战并存
随着全球半导体市场的不断扩大和技术的飞速发展,越南作为一个具有潜力和优势的新兴经济体,正计划成为半导体领域的领先国家,这一雄心壮志的背后,既体现了越南政府对半导体产业重要性的认识,也反映了该国在半导体领域的独特优势和发展潜力,本文将探讨越南
-
华为p20pro,华为p20pro上市时间和价格
华为P20 Pro值得入手吗?你好,华为p20pro是一款非常不错的手机。如果你没有以下问题,那是真心非常建议你立即下手购买的了。1,如果你很穷,只买得起红米、小米,那么,很显然,你不值得入手华为p20rpo的了。2,如果你就是看不惯国产手
-
深度解析,三星I9100——一部经典的智能手机传奇
亲爱的读者,你是否曾对一款手机的历史和影响力感到好奇?我们要聊的是那个曾经风靡全球,引领智能手机潮流的明星——三星Galaxy S II,型号为I9100,这款手机就像一部活生生的历史教科书,展示了科技与设计如何完美融合,让我们一起走进它的
-
深度探索,联想A370e手机,实用与创新的完美结合
在这个科技日新月异的时代,一款优质的手机不仅是我们日常生活中的得力助手,更是我们了解科技魅力的窗口,我们将聚焦联想A370e,这款以实用性和创新性并重的智能手机,带你走进它的世界,感受其独特的魅力。联想A370e的外观设计:简约而不简单联想
-
揭秘荣耀,从创新到引领,华为荣耀的崛起与未来趋势分析
在科技飞速发展的时代,华为荣耀作为华为集团的重要子品牌,始终以其独特的技术创新和产品魅力独树一帜,成立于2013年,荣耀凭借其对互联网思维的敏锐洞察,迅速从众多智能手机品牌中脱颖而出,成为全球年轻用户喜爱的品牌之一,我们就带你深入探究荣耀的
