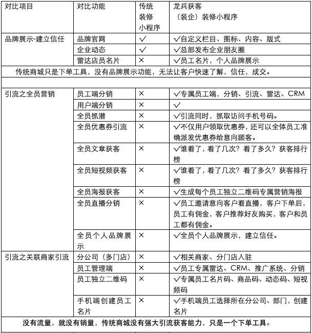
龙兵小程序开发公司如何0成本借力代理记账公司,引爆客流?
大家好,上次为大家分享了《奶茶店如何0成本,营业额暴涨》之全员营销策略,那么今天为大家分享【关联商家导流】的引流方法。
引流,引流,到哪里去引流?
流量和客户又在哪里?
别人为什么愿意把流量(客户)给我们?

给大家分享3个非常重要的观点,破解流量困局,好不好?
第一个理念:“你的客户,一定也是别人的客户,找到那个别人,给他无法拒绝的合作方案,让他主动帮你推广。”
第二个理念:“你能成功,是因为绝大多数人希望你成功,他们为什么希望并帮助你成功?因为可以从你的成功当中分享好处。”
第三个理念:“无论你的梦想有多大,无论你的目标有多大,无论你想要的是什么?你想要的一切,在这个世界上,至少有一个人或多个人,已经做到并且拥有,你要做的是,找到这个人和这群人,跟他合作。”
这个人或这群人就是你的关联商家,找到你的关联商家,给出无法拒绝的合作方案,让他把客户通通给你!
那么,我们怎么去寻找关联商家呢?
一样的客户群,提供不同的产品和服务,业务互补的商家,就是关联商家。
可以通过一个简单的思路,找到你的关联商家,
买我产品前,还买谁产品?
买我产品同时,还买什么产品?
买我产品后,还买什么产品?
以小程序开发公司为例,做小程序前,商家还会做什么?注册公司、注册商标、设计LOGO、装修办公室等...
做小程序的同时,还会做什么?买服务器、注册域名...
做小程序后,还干嘛?印刷名片、印刷画册、宣传推广...
那么,代理记账公司、设计公司、装修公司、服务器厂家、印刷厂等都是我们的关联商家,都可以为我们引流客户,推荐客户做小程序。
那么我们选取代理记账公司为案例,来实战【关联商家导流】策略,那么问大家一个问题,记账公司为什么要帮我们引流呢?对记账公司什么好处呢?
如果让记账公司引流,营销方案如下:如果你是记账公司老板,愿不愿意合作?
1. 给代理记账公司一个赠品,提高记账签约率,签约记账赠送客户一个官网小程序。
2. 代理记账公司送出一个官网小程序,奖励30元现金。
3. 客户从官网小程序付费升级到商城分销小程序等,给记账公司20%的佣金。
4. 付费升级成连锁门店、连锁餐饮小程序,给记账公司返营业额流水0.002.
5. 给记账公司免费搭建一个获客小程序,帮助他们进行品牌展示,引流获客、销售商品,客户管理,员工管理,打造营销全流程的数字化获客系统。
特别提示:谈合作的时候,要采取多种利益叠加+利益前置,才能打动合作伙伴。
比如:1个好处不能达成合作,可以持续加码,增加多个好处。
2.利益奖励,不能只是以结果为导向,还必须对过程进行奖励,比如:提供一个手机号码奖励多少钱,不管是否成交。
大家思考下,如果小程序开发公司每个员工,都去发展10个记账公司引流,假如有20个员工,就可以发展200个记账公司引流,每个记账公司有20个销售人员,就是4000个销售,帮我们送小程序,帮我们引流客户,一个销售人员,每天接触100个客户,每天累计40万客户,每月800万客户,一年9600万个企业,知道免费送小程序信息,小程序开发公司客户会不会爆增?
相关阅读
-
win10怎么快速关闭屏幕?win10快速关闭屏幕方法
估计很多用 Win10 的人都会想要快速锁屏来保护个人隐私,但是也有人不知道怎么快速关掉屏幕。其实很简单,你可以直接按 Win + L 快捷键,或者右键点击桌面上的空白地方,然后选择快捷方式就可以啦。下面我们就来详细说一下 Win10 快速
-
苹果iOS 17.4 Beta版开放侧载功能,但iPad不在列
1月27日消息,苹果公司近日针对欧盟《数字市场法》作出了响应,上线了iOS 17.4 Beta版,向欧盟用户开放了侧载功能。然而,尽管iPadOS与iOS在本质上并无太大差异,但iPad并不支持侧载功能。这意味着,安装第三方应用商店以及从第
-
极氪20万台新能源汽车里程碑达成
1月8日消息,国内新能源汽车市场再传捷报。极氪汽车今日欣喜公布,经过26个月的不懈努力,其累计交付汽车数量已突破20万台大关。这一成就不仅彰显了极氪在新能源领域的强劲实力,更使其持续刷新着新势力品牌的最快交付纪录,同时保持着全球唯一的新能源
-
Win11系统intel核显控制面板怎么打开-打开intel核显控制面板的方法
你晓得吗?有些小伙伴想开自己电脑的intel核显控制面板来看显卡驱动信息。里面可以检查更新驱动。但是,他们不知道怎么开这个面板。如果也想试试看的话,可以看看下面的操作方法哦!打开intel核显控制面板的方法1. 右键桌面空白处,就能打开英特
-
Windows10玩GTA5闪退怎么解决?Windows10玩GTA5闪退解决方法
Windows10玩GTA5闪退怎么解决?GTA5是一款非常知名的游戏,很多的玩家都在畅玩,但是很多的用户们在玩耍这一款游戏的时候,遇到了自己电脑玩GTA5会闪退,这个问题我们怎么解决呢?下面小编为大家带来详细的解决方法介绍,快来看看吧!
-
极氪第二款MPV车型“CM2E”谍照曝光,或于2024年上半年亮相
1月17日消息,近日,知名汽车博主@SugarDesign在社交媒体上发布了极氪品牌旗下第二款MPV车型——内部代号“CM2E”的谍照。据推测,新车可能为小型MPV,有望于2024年上半年与大家正式见面。 从曝光的谍照中可以看出,极氪CM

