高手出品!超全面的设计数据分析指南:埋点篇

如何从海量业务数据中提取与设计相关的有效信息?这份指南或许能为你指明方向。
产品或运营的数据报表多是从本职业能影响的范畴出发,去分析产品策略、渠道投放、运营手段等对整体大盘的影响。给出的数据要么和设计无甚相关,例如渠道的 ROI,要么更偏向整体效果,无法探究设计方案的作用,例如参与人数、整体留存等。这样的数据,无法论证设计方案的影响效果,也就无法形成有效沉淀。
如果你知道哪些设计会影响最终数据指标,知道如何拆解成与设计相匹配的小指标,会通过数据看出问题或机会,那么这就叫会设计数据分析。
简单点,如果你曾被以下问题困扰过,那么下面的内容可要看仔细了~
我根据产品目标来设计的,但没办法证明方案是怎么影响总指标的?如何确定自己要收集什么数据?收到数据图表,但看不出这和我的设计有什么关系?得到一组多维数据,可怎么看结论都只有比大小?我将遵从数据分析的三大步骤“拆解—埋点—分析”,从设计视角进行讲解和案例探讨。
埋点
问题:收到数据图表,但看不出这和我的设计有什么关系?
诊断:没有办法对应数据和方案的关系。属于数据埋点的问题。
一、什么是埋点?what
埋点的本质是用户行为描述,为用户洞察、业务迭代提供数据支持
埋点(Event Tracking)是数据采集领域的核心技术,指在应用或网页的特定位置植入代码或标记,用于捕获用户行为(如点击、浏览、购买等)并记录相关数据的过程。其核心目标是追踪用户全生命周期的行为轨迹,为后续数据分析提供原始依据。埋点分为初级(关键节点统计)、中级(连续行为追踪)和高级(全量行为建模)三种方式。
从定义可知,埋点的主体有产品和用户,接下来介绍一下产品模型和用户模型。
产品模型、用户模型是多样的,这里仅仅从埋点视角切入。
1) 产品模型
按人与物的关系维度可以分为四大类:人与物、人与人、物与人、物与物
这里尝试给部分产品划分:
人与人:社交、游戏、、运动
人与物:电商、探索、内容、知识付费、工具、金融
物与人:物流、快递
物与物:机器人、数字农业、数字工业
人与人可以进一步划分,比如社交
1 对 1:陌生人(陌陌、Soul、探探)
1 对多:兴趣(微博、知乎、豆瓣)、职场(脉脉、领英、BOSS 直聘)
多对多:熟人(微信、QQ)
产品来源于需求,一个大的 APP 产品往往由多个需求、功能、模块构成。
大产品模型下,产品的模块、功能、需求中依然含有"人与物的关系"。
比如京东电商是个"人找物"产品,但京东的信息流就包含"物找人"。
产品又有具体的业务和属性,比如拼多多的商品信息,抖音的创作视频信息等等。
2) 用户模型
用户通过行为与产品建立联系。
用户也具有属性,一方面具有年龄、性别、地域等自然属性;
另一方面,在产品中用户又具有业务属性,比如主客态、新老客、 是否是会员。
三、为什么要埋点?why
埋点是数据驱动决策的基础,主要原因包括:
用户洞察:通过行为数据了解用户偏好、使用路径及痛点;产品优化:识别功能使用率、转化漏斗瓶颈,指导迭代方向;精准运营:基于用户分群实现个性化推荐和营销策略;效果评估:量化功能上线、活动推广的实际效果(如 ROI);风险控制:监测异常行为(如支付失败、页面加载延迟)。1. 埋点的作用有哪些?
行为追踪:记录用户点击、曝光、停留时长等交互细节;(设计)漏斗分析:监测关键路径转化率(如注册→下单→支付);(设计)画像构建:结合设备信息、操作习惯建立用户标签体系;(产品)性能监控:采集页面加载速度、接口响应时间等性能指标;(研发)决策支持:为产品、运营、市场提供数据化依据。接下来从埋点的方式、埋点的技术、埋点的流程等三个方面介绍埋点的原理。
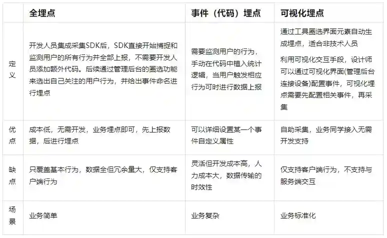
2. 埋点方式有哪些?
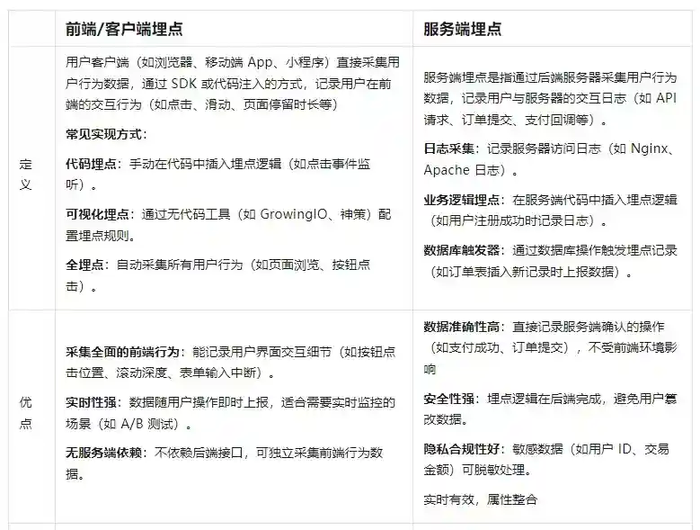
1)按技术实现分类

2)事件埋点里,按数据来源分类


H5 埋点代码示例如下:
this.$point.sendParams({'view_name':'h5_return','click_name':notSelfBack?'return_show':'return_eclick',ref:this.$tool.getChannelType(),ad:'ad',web:this.$tool.getDominPoint(),ck:ck,hz:this.$tool.getContendIdGroup(),url:escape(location.href),abtest:this.backActionConf.name&&this.backAdctionConf.name.replace('%',''),return_num:0}3)按数据用途分类

四、谁来做埋点设计?who
埋点设计需跨团队协作:
业务方(产品/运营):提出需求,明确分析目标和指标;数据团队(分析师/数据产品经理):设计埋点方案,定义事件和参数;开发团队:实现埋点代码,确保数据上报的准确性和稳定性;测试团队:验证埋点触发逻辑和数据完整性。五、如何做埋点设计?how
1) 需求梳理
明确业务目标
如提升注册转化率,设置埋点的目标,是在设计方案中找到可以表达你所需指标的数据。是用户在页面上的行为形成了数据,我们需要做的是确认哪些行为可以表达数据,然后对行为进行统计。接上个例子,“模块的 SKU 点击率”=模块的 UV 点击数/模块展示 UV,因此埋点数据是“模块的 UV 点击数”和“模块展示 UV”。
使用 OSM 模型拆解指标。
事件设计遵循 5W1H 原则:用户(Who)、时间(When)、位置(Where)、行为(What)、动机(Why)、方式(How)。
这条数据会记录哪个用户在什么时候什么地点做了什么目的是什么,以什么方式。
命名规范:如”业务线_页面_模块_操作”(例:电商_首页_搜索框_点击)。
2) 参数设计
公共参数:用户 ID、设备类型、网络环境等;
业务参数:商品 ID、订单金额、活动名称等。
3) 文档管理
使用埋点管理平台(如神策、GrowingIO)统一维护事件和参数;
文档需包含触发条件、上报时机、字段类型等细节。
4) 开发与测试
客户端埋点需考虑数据缓存和重试机制;
测试用例覆盖正常/异常场景(如断网、快速操作)。

举个例子:千岛埋点工作流的方法框架
如何验证和使用埋点?
1) 验证阶段
数据完整性:检查上报字段是否缺失或重复;
准确性:对比埋点数据与实际操作日志的一致性;
性能影响:评估埋点对应用加载速度和内存占用的影响。
2) 埋点使用培训
教会业务方使用分析工具(如看板、漏斗分析);
建立数据解读规范,避免误读(如区分 UV 与 PV)。
这里直接拿神策举例,当然还有友盟埋点、自研埋点、市面上还有很多第三方埋点工具,比如 Growiinglo、火山引擎埋点(字节跳动旗下的)、阿里云等埋点,但都大同小异。
一方面,每个埋点工具差异这里没有进行展开,但在新旧埋点工具切换--从友盟切到神策,或者从火山切到自研埋点,又或者自研埋点迭代升级,就要系统对比区分了。
另一方面,选择埋点工具时,埋点生产链路的稳定性、可靠性在接入前很难判断,只有使用后才知道。
神策的事件埋点设计如下

神策的事件分析如下
--微信pvSELECTto_date(date)AS'日期',count(1)FROMeventsWHEREdateBETWEEN'2023-0710'AND'2023-09-30'ANDevent='Spageview'AND$browser='WeChat'GROUPBYto_date(date)ORDERBYto_date(date)ASC;
六、如何应用埋点评估效果?how
1) 典型应用场景
A/B 测试:对比功能改版前后的用户行为差异主要解决标识问题,比如实验标识、实验分组标识、用户标识;
AB 实验埋点分组标识,首先要区分什么是用户分组和实验分组?
策略实际影响的用户,才是你的实验组,奇偶只是用户分组方式
实验组、对照组要显性标识(公共属性),模拟是低效且不准的。
用户分群:针对高价值用户制定留存策略;
异常告警:实时监控关键指标波动(如支付失败率骤升)。
2) 效果评估方法
量化指标:计算转化率提升幅度、ROI 等;
归因分析:识别影响目标达成的关键因素(如活动曝光量);
长期追踪:监测数据趋势是否与业务目标持续对齐。
一方面,埋点数据是有生命周期的,需要体系化治理。
另一方面,业务发展迅速,埋点需要迭代升级。
埋点不只是一种技术,更是设计决策的基石。它让抽象的用户行为变为具象数据,帮助设计师从业务配角转型为核心驱动力。未来,数据驱动的设计将重塑产品价值——你的方案,从此有据可依。
作者:Echo Design
相关阅读
-
win10怎么快速关闭屏幕?win10快速关闭屏幕方法
估计很多用 Win10 的人都会想要快速锁屏来保护个人隐私,但是也有人不知道怎么快速关掉屏幕。其实很简单,你可以直接按 Win + L 快捷键,或者右键点击桌面上的空白地方,然后选择快捷方式就可以啦。下面我们就来详细说一下 Win10 快速
-
苹果iOS 17.4 Beta版开放侧载功能,但iPad不在列
1月27日消息,苹果公司近日针对欧盟《数字市场法》作出了响应,上线了iOS 17.4 Beta版,向欧盟用户开放了侧载功能。然而,尽管iPadOS与iOS在本质上并无太大差异,但iPad并不支持侧载功能。这意味着,安装第三方应用商店以及从第
-
极氪20万台新能源汽车里程碑达成
1月8日消息,国内新能源汽车市场再传捷报。极氪汽车今日欣喜公布,经过26个月的不懈努力,其累计交付汽车数量已突破20万台大关。这一成就不仅彰显了极氪在新能源领域的强劲实力,更使其持续刷新着新势力品牌的最快交付纪录,同时保持着全球唯一的新能源
-
Win11系统intel核显控制面板怎么打开-打开intel核显控制面板的方法
你晓得吗?有些小伙伴想开自己电脑的intel核显控制面板来看显卡驱动信息。里面可以检查更新驱动。但是,他们不知道怎么开这个面板。如果也想试试看的话,可以看看下面的操作方法哦!打开intel核显控制面板的方法1. 右键桌面空白处,就能打开英特
-
Windows10玩GTA5闪退怎么解决?Windows10玩GTA5闪退解决方法
Windows10玩GTA5闪退怎么解决?GTA5是一款非常知名的游戏,很多的玩家都在畅玩,但是很多的用户们在玩耍这一款游戏的时候,遇到了自己电脑玩GTA5会闪退,这个问题我们怎么解决呢?下面小编为大家带来详细的解决方法介绍,快来看看吧!
-
不能登陆到服务器
无法登录服务器可能是网络问题、服务器维护或用户名密码错误,建议检查网络和联系管理员。一、常见原因及解决方法 原因类别 具体原因 解决方法 网络问题 本地网络连接故障,如网线未插好、无线网络信号弱或中断等。 服务器所在网络出现拥堵、故障或维护

