铿鸟百科网

当前位置:主页 > 百科 > 电脑百科 >

龙兵装修公司小程序源码业绩增长的装企营销系统!

龙兵装修公司小程序源码业绩增长的装企营销系统!

时间:2025-10-07 来源:铿鸟百科网 收集整理:小编 阅读:
导读:龙兵装修(装企)获客小程序业绩增长的装企营销系统!引流-成交-复购-转介绍龙兵装企获客小程序,基于《龙兵智能名片》研发近3年,迭代近150个版本,800+代理商反馈更新的基础上,沟通了30家装修公司后,针对装修企业的痛点,专门研发这款装企营

龙兵装修(装企)获客小程序业绩增长的装企营销系统!

引流-成交-复购-转介绍

龙兵装企获客小程序,基于《龙兵智能名片》研发近3年,迭代近150个版本,800+代理商反馈更新的基础上,沟通了30家装修公司后,针对装修企业的痛点,专门研发这款装企营销系统。

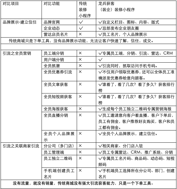
龙兵装企获客小程序4大特色模式

以员工为中心,赋能员工的营销利器一切好的营销方案和工具,要落地,要有效果,都必须依靠员工的执行,如果不能帮助员工解决拓新客、促成交、提复购、转介绍的问题,不能帮助员工提高业绩,员工不愿意使用,

就等于0,不能为企业创造任何价值。

功能丰富,自由组合,平滑升级,满足不同营销场景!一个小程序,10大功能,集合了裂变商城、人工智能名片、品牌官网、案例展示、工地、短视频获客、员工寻客雷达、老板雷达、客户管理系统SCRM、智能客服。

一个小程序,解决多种问题,省钱省力!为企业解决了品牌展示、引流获客、精准寻客、商品销售、客户管理、员工管理,利用AI大数据,实现企业营销全流程的数字化,智能化。

多种营销方式,总有一个适合你,助你业绩增长!可以快速实现全员线上+线下营销、渠道分销、老客户转介绍、异业联盟、快速抓潜、门店导流、短视频分销等方法,帮助商家立刻提升业绩........

装修公司老板,你是不是面临以下问题?

关于流量问题:

【电话营销不能做?】国家法规禁止向用户拨打商业电话,用户举报就封号。

【精装房政策冲击?】精装房政策执行,装修需求越来越小,竞争加剧。

【网单竞争太激烈?】百度竞价、SEO竞争激烈,成本越来越高,业主相互比价。

【网络营销不会做?】没有完善的引流拓客策略,转介绍方案,网络营销不会搞。

【小区营销不好做?】小区营销越来越难做,业主抓潜方案差。

【工地营销效果差?】工地施工过程无法汇总、积累、展示,客户信任感低,成交难。

【全员营销推不动?】全员营销监督差、无数据考核、奖励不诱人,引流效果差,员工没有积极性。

【平台抽佣高】装修平台抽佣高,不上平台没有客流,上了平台,没有利润?

【员工不引流】每个分店,每个店员不愿意主动去拓客引流,只是坐等顾客上门?

【无联盟商家导流】周边商家不愿意帮你引流,或推荐新客户,无法异业联盟?

【无法裂变团队】每个员工不愿意发展,0底薪海量销售团队,像微商一样帮你拓客?

【宣传单效果差】店员不愿意去发宣传单、代金券拓客,发了,效果也差?

关于成交问题:

【签单谈单过程难?】没有信任,案例、在建工地、团队无法有效展示,签单难。

【门店无社群】店员不主动添加顾客V,活动/方案/无法告知顾客,无法成交和复购?

【引流无抓潜】辛苦推广了100人访问小程序,1单也没有咨询,用户全部流失了,无法拿到手机号码,进行跟进成交。

【顾客意向不清楚】顾客什么时候访问了?访问了哪些内容?看了那个案例?在乎价格?环保?售后?公司规模?成交率如何?通通不清楚?

【顾客无跟进】没有客户分类,客户沟通记录,跟进提醒,无法准确、长期、高效沟通客户。

关于转介绍问题

【业主不裂变】合作过的业主,不原意帮你转介绍新客户?不帮你在朋友圈转发装修案例和在建工地动态?

有流量才有销量

0 成本或低成本,采用 4 大引流方案,让你的门店营业额暴涨!

建立私域流量,自己的用户群,沉淀10万+V好友,随时引流到店成交,再也不给平台抽成了!

如何让每个门店,每个店员,主动线上线下引流拓客,在朋友圈、V群分享代金券,引流顾客到店?

如何让一个商圈的商家,帮你源源不断推荐新客户,让业绩暴涨?

每个店员,招募100个老客户,帮我们引流、卖货、推荐亲朋好友到店。

如何提高成交率

客户意向了如指掌,看了什么内容?看了多久?看了几次?看了那个案例?那个工地?在乎

售后?在乎环保?在乎价格?

用户访问后,自动导入CRM系统,客户档案建立、分类标签、根据记录,高效、准确、持续沟通客户,提高成交率。

筛选高成交率、高价值客户,把有限的时间放在对的客户身上,倍增业绩。

如何转介绍

如何让老客户疯狂介绍新客户,在V群、朋友圈分享我们的品牌和新品、促销活动?

建立信任

相关阅读

  • win10怎么快速关闭屏幕?win10快速关闭屏幕方法

    win10怎么快速关闭屏幕?win10快速关闭屏幕方法

    估计很多用 Win10 的人都会想要快速锁屏来保护个人隐私,但是也有人不知道怎么快速关掉屏幕。其实很简单,你可以直接按 Win + L 快捷键,或者右键点击桌面上的空白地方,然后选择快捷方式就可以啦。下面我们就来详细说一下 Win10 快速

  • 苹果iOS 17.4 Beta版开放侧载功能,但iPad不在列

    苹果iOS 17.4 Beta版开放侧载功能,但iPad不在列

    1月27日消息,苹果公司近日针对欧盟《数字市场法》作出了响应,上线了iOS 17.4 Beta版,向欧盟用户开放了侧载功能。然而,尽管iPadOS与iOS在本质上并无太大差异,但iPad并不支持侧载功能。这意味着,安装第三方应用商店以及从第

  • 极氪20万台新能源汽车里程碑达成

    极氪20万台新能源汽车里程碑达成

    1月8日消息,国内新能源汽车市场再传捷报。极氪汽车今日欣喜公布,经过26个月的不懈努力,其累计交付汽车数量已突破20万台大关。这一成就不仅彰显了极氪在新能源领域的强劲实力,更使其持续刷新着新势力品牌的最快交付纪录,同时保持着全球唯一的新能源

  • Win11系统intel核显控制面板怎么打开-打开intel核显控制面板的方法

    Win11系统intel核显控制面板怎么打开-打开intel核显控制面板的方法

    你晓得吗?有些小伙伴想开自己电脑的intel核显控制面板来看显卡驱动信息。里面可以检查更新驱动。但是,他们不知道怎么开这个面板。如果也想试试看的话,可以看看下面的操作方法哦!打开intel核显控制面板的方法1. 右键桌面空白处,就能打开英特

  • Windows10玩GTA5闪退怎么解决?Windows10玩GTA5闪退解决方法

    Windows10玩GTA5闪退怎么解决?Windows10玩GTA5闪退解决方法

    Windows10玩GTA5闪退怎么解决?GTA5是一款非常知名的游戏,很多的玩家都在畅玩,但是很多的用户们在玩耍这一款游戏的时候,遇到了自己电脑玩GTA5会闪退,这个问题我们怎么解决呢?下面小编为大家带来详细的解决方法介绍,快来看看吧!

  • 不能登陆到服务器

    不能登陆到服务器

    无法登录服务器可能是网络问题、服务器维护或用户名密码错误,建议检查网络和联系管理员。一、常见原因及解决方法 原因类别 具体原因 解决方法 网络问题 本地网络连接故障,如网线未插好、无线网络信号弱或中断等。 服务器所在网络出现拥堵、故障或维护