小米股权激励大放送!8344万股覆盖3877人,最长十年归属期
小米集团近期在财务与市场动态上频频引起关注。先是发布了其2024年度的财报,紧接着,又揭晓了一项大规模的股权激励计划,旨在激励员工与合作方。
据悉,该激励计划涉及83,443,656股B类普通股,覆盖范围广泛,包括集团内部的3,877名员工及外部合作方,其中,服务供应商也获得了171,171股的授予。这一举措不仅体现了小米对内部人才的重视,也彰显了对合作伙伴的认可与支持。
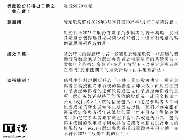
值得注意的是,这批股权的行权价为零对价,且股票归属期长达十年,从2025年3月20日至2035年3月19日。如此长时间的归属期,无疑是对参与者长期贡献与忠诚度的期待。
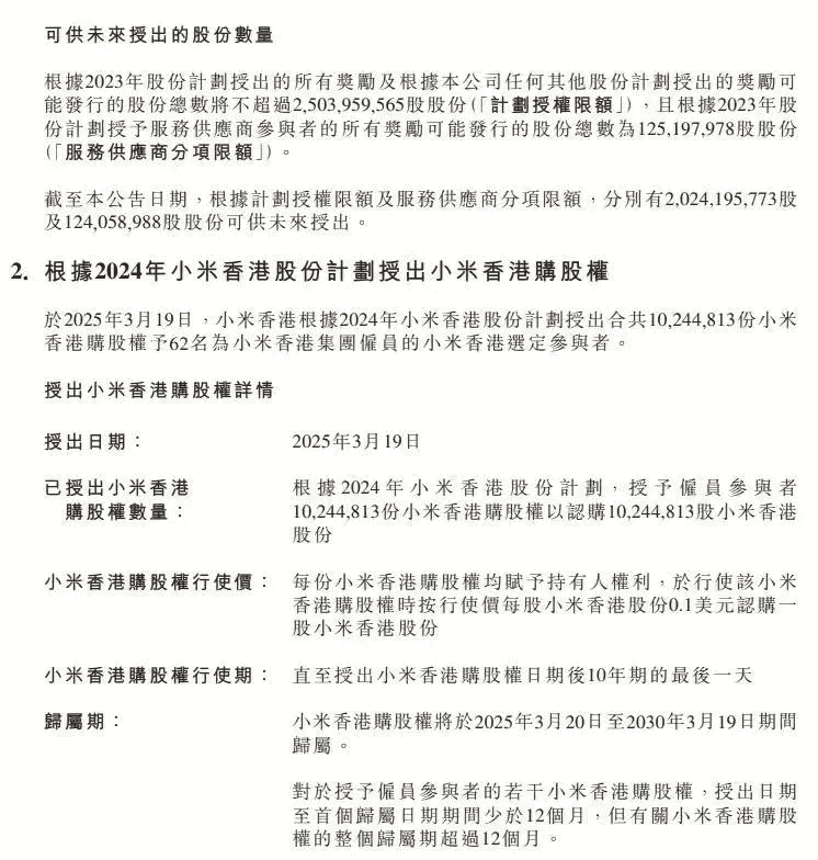
与此同时,小米香港也启动了相应的购股权计划,覆盖62名香港子公司员工。该计划的行权价设定为每股0.1美元(约0.78港元),解锁周期为五年,最终行权期限同样设定为2035年3月。这一举措与母公司的激励计划形成了战略上的协同,共同为小米的长远发展蓄力。

小米在此次公告中,还特别披露了回补机制的细则。若参与者出现重大违规、诚信问题或岗位变动等情况,已授予但未行权的股份将被强制收回。这一规定确保了激励计划的公正性与严肃性。
数据显示,小米当前的股权池剩余额度充足,可支持未来2,024,195,773股新激励的发放。其中,服务供应商专项额度剩余124,058,988股,为未来的合作与发展预留了充足的空间。

在资本市场上,小米集团的表现同样引人注目。截至昨日收盘,其股价报收于58.20港币每股,市值高达1.46万亿港币(约合1.36万亿元人民币)。这一成绩不仅是对小米过去努力的肯定,也是对其未来发展的期待。
相关阅读
-
ipadmini2现在还能用吗,苹果ipadmini2现在还能用吗
2023年ipadmini2还能用吗?根据目前的技术发展趋势来看,2023年的iPad mini 2可能已经过时,无法满足最新的软件和应用程序的要求。随着时间的推移,新的操作系统和应用程序通常需要更高的处理能力和更大的内存。因此,尽管iPa
-
华为p20pro,华为p20pro上市时间和价格
华为P20 Pro值得入手吗?你好,华为p20pro是一款非常不错的手机。如果你没有以下问题,那是真心非常建议你立即下手购买的了。1,如果你很穷,只买得起红米、小米,那么,很显然,你不值得入手华为p20rpo的了。2,如果你就是看不惯国产手
-
越南计划成为半导体领先国家,雄心壮志与挑战并存
随着全球半导体市场的不断扩大和技术的飞速发展,越南作为一个具有潜力和优势的新兴经济体,正计划成为半导体领域的领先国家,这一雄心壮志的背后,既体现了越南政府对半导体产业重要性的认识,也反映了该国在半导体领域的独特优势和发展潜力,本文将探讨越南
-
深度解析,三星I9100——一部经典的智能手机传奇
亲爱的读者,你是否曾对一款手机的历史和影响力感到好奇?我们要聊的是那个曾经风靡全球,引领智能手机潮流的明星——三星Galaxy S II,型号为I9100,这款手机就像一部活生生的历史教科书,展示了科技与设计如何完美融合,让我们一起走进它的
-
深度探索,联想A370e手机,实用与创新的完美结合
在这个科技日新月异的时代,一款优质的手机不仅是我们日常生活中的得力助手,更是我们了解科技魅力的窗口,我们将聚焦联想A370e,这款以实用性和创新性并重的智能手机,带你走进它的世界,感受其独特的魅力。联想A370e的外观设计:简约而不简单联想
-
风车动漫网,探索动画世界的瑰宝与创新引擎
在信息爆炸的现代社会,我们有幸拥有一种名为“动漫”的艺术形式,它以独特的视觉语言和丰富的情感内涵,引领我们走进一个充满想象力的奇幻世界,我要向大家介绍的就是这样一个充满活力与创新精神的平台——风车动漫网。风车动漫网,这个名字本身就蕴含着对传
