缅甸7.9级地震后,国航东航南航等航司推缅甸航线免费退改签
近日,一场突如其来的7.9级地震震撼了缅甸,该地震发生于3月28日14时20分,具体位置在北纬21.85度、东经95.95度,震源深度达到了30千米。这一消息迅速引起了全球关注,特别是对那些计划或正在进行缅甸航线旅行的乘客而言。
为了应对这一突发情况,多家中国航空公司迅速采取了行动。中国国际航空、中国东方航空以及中国南方航空等航空公司,相继发布了关于缅甸航线客票特殊处理的通知。这些通知明确指出,凡涉及缅甸航线的相关航班,在满足特定条件下,乘客将能够免费进行退票、改签等操作。
为了确保信息的透明度与易获取性,各家航空公司均建议乘客通过其官方网站、官方App、服务热线以及原购票渠道来查询具体的机票适用范围、变更规则、退票流程及签转细节。这些渠道提供了全面的服务,旨在帮助乘客顺利完成相关手续。

中国南方航空率先发布了详细的公告,为乘客提供了明确的指引。公告中详细列出了免费退改签的具体条件与操作流程,确保乘客能够迅速了解并采取相应的行动。

紧接着,中国国际航空也发布了官方公告,同样为涉及缅甸航线的乘客提供了全面的退改签服务。公告内容详尽,涵盖了乘客可能遇到的各种情况与解决方案。

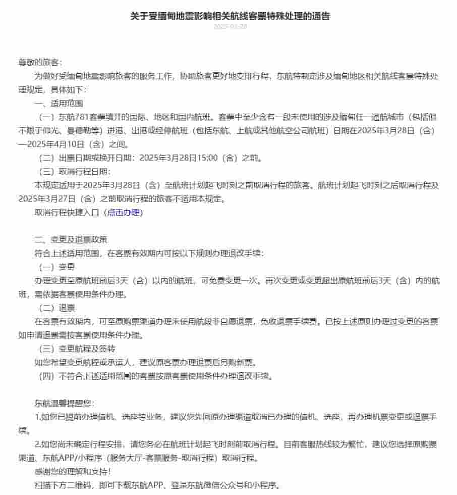
中国东方航空同样不甘落后,迅速响应,发布了针对缅甸地震的航线客票特殊处理措施。公告中明确指出,将全力保障乘客的权益,确保每位乘客都能顺利办理退改签手续。
除了航空公司之外,在线旅游服务平台也积极行动起来。去哪儿网与携程网等知名企业,已经推出了针对缅甸7.9级地震的应对措施,为受影响的乘客提供了兜底保障。这些平台通过优化服务流程、加强信息沟通等方式,确保乘客能够及时了解并享受到相应的保障措施。
相关阅读
-
ipadmini2现在还能用吗,苹果ipadmini2现在还能用吗
2023年ipadmini2还能用吗?根据目前的技术发展趋势来看,2023年的iPad mini 2可能已经过时,无法满足最新的软件和应用程序的要求。随着时间的推移,新的操作系统和应用程序通常需要更高的处理能力和更大的内存。因此,尽管iPa
-
华为p20pro,华为p20pro上市时间和价格
华为P20 Pro值得入手吗?你好,华为p20pro是一款非常不错的手机。如果你没有以下问题,那是真心非常建议你立即下手购买的了。1,如果你很穷,只买得起红米、小米,那么,很显然,你不值得入手华为p20rpo的了。2,如果你就是看不惯国产手
-
越南计划成为半导体领先国家,雄心壮志与挑战并存
随着全球半导体市场的不断扩大和技术的飞速发展,越南作为一个具有潜力和优势的新兴经济体,正计划成为半导体领域的领先国家,这一雄心壮志的背后,既体现了越南政府对半导体产业重要性的认识,也反映了该国在半导体领域的独特优势和发展潜力,本文将探讨越南
-
深度解析,三星I9100——一部经典的智能手机传奇
亲爱的读者,你是否曾对一款手机的历史和影响力感到好奇?我们要聊的是那个曾经风靡全球,引领智能手机潮流的明星——三星Galaxy S II,型号为I9100,这款手机就像一部活生生的历史教科书,展示了科技与设计如何完美融合,让我们一起走进它的
-
揭秘荣耀,从创新到引领,华为荣耀的崛起与未来趋势分析
在科技飞速发展的时代,华为荣耀作为华为集团的重要子品牌,始终以其独特的技术创新和产品魅力独树一帜,成立于2013年,荣耀凭借其对互联网思维的敏锐洞察,迅速从众多智能手机品牌中脱颖而出,成为全球年轻用户喜爱的品牌之一,我们就带你深入探究荣耀的
-
华为P10,解锁科技生活的小秘密,让细节说话!
嗨,朋友们,你是否曾想象过手机就像一位贴心的生活助手,能读懂你的喜好,满足你的需求?我要带你们走进华为P10的世界,了解那些看似平常却至关重要的参数,它们就是手机里的魔法公式,让我们的日常生活更加智慧便捷。让我们聊聊华为P10的"心脏"——

