《一念逍遥》转修功能上线!无负担体验五大修炼方向,自由修仙!
有仙友羡慕鬼使傍身,有仙友想体验言出法随,但受困于天道限制无法轻易转换修炼方向...所以《一念逍遥》推出了转修功能,助大家实现“大道三千,各取其一”的修炼方式,拥有更自由、更有代入感的修仙感受!
无负担转修功能现已正式上线,借助此功能,无需重新修炼,即可体验其他修炼方向。那么究竟要如何逆转修为、重塑道基?一起来了解下~

【开放条件】
玩家最高修炼方向达到合体前期对应境界及以上,即可在切换修炼方向界面的右上角,解锁转修功能。

解锁后能自由体验转修,但需注意的是,在处于破界跃迁、挖矿等状态时,转修功能将无法使用。玩家可提前做好准备,避开重要活动、赛事节点,预留充足时间进行转修~

【转修介绍】
更新后,《一念逍遥》将免费送出转修道具“混元转修露”,玩家可前往游戏传书领取,如未使用,道具将在2025年3月15日8:00后失效。
消耗此道具或5000机缘,就能选择一个已修炼的方向,与其他任意方向进行修为转换。

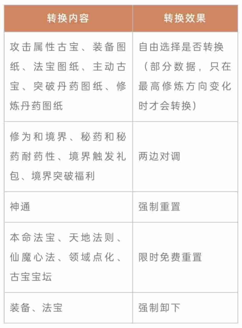
转修过程中,修为、境界将与另一方向互换,秘药进度也将一并转移。同时,玩家能自主决定是否转换主动古宝、丹药图纸等内容,但神通、装备法宝将会强制重置和卸下,具体转换效果可见下表~

神通重置后,会1次免费的调整机会,能快速学习新神通~玩家可提前炼制转修方向的装备法宝,更快体验新修炼方向。
待成功转修,城镇福缘处将新增处理提示入口,玩家可在此处查阅各类信息、调整新神通。

若对新方向不太适应,也有“后悔药”可吃!转修7日内能免费撤销转修,回归原先修炼方向。但60日内仅可转修1次,冷却期间无法再次转修,玩家可以规划好修行路线,再决定是否转修。
【玩法答疑】
1、主修和辅修都可以选择转修吗?
只要满足转修条件,主修和辅修方向均可以转修。
2、转修有什么前提吗,没有修炼的可以当做转修方向吗?
符合转修境界、道具与冷却等条件,即可转修。玩家可以将已修炼方向,转换成未解锁的修炼方向,转换后原方向将变为未解锁状态。
3、后续转修还会免费吗?最多能转修几次?
《一念逍遥》后续也会考虑类似转修福利活动,同时转修没有最大次数限制,只要有机缘或道具,且不在冷却时间内就可以转。
4、转修后功法如何处理?鬼想转剑,但是鬼修功法是神通增伤多,而剑修需要的是法宝增伤,那如何调整?
功法涉及到如丹药服用、灵气增加等过程收益属性,因此不会重置。
5、辅修异系转换,例如主修法、辅修从体转鬼,这个情况下古宝注灵和升星会重置吗?
只要所选两个方向派系发生变化,修士都可自选是否重置攻击类属性古宝,辅修转换也一样。
6、转修7天内免费退回,假如撤回转修,那相关古宝会自动还原回之前的状态吗,还是需要再次重置?这7天的修炼进度会亏损吗?
●撤回转修即为选定的方向再次对调,所有处理方式和转修是一致的,因此古宝重置等可以再进行一次选择。因养成材料信息时刻在变化,所以撤回转修无法将原本的养成自动复原,还请玩家慎重选择。
●须注意,撤回转修不会再转修机会,撤回后将进入60天不可转修的冷却期。
●撤回转修不是将数据恢复到过去的,而是用当下数据再次对调,所以不会导致修炼进度亏损。

---
仙途万法不一,多样修炼体验,希望转修功能上线,能帮大家找到适合自己的修炼之道,在修仙路上“换个活法”!
关于《一念逍遥》
轻松修仙,法力无边。《一念逍遥》是由吉比特自研,雷霆游戏发行的水墨国风放置修仙手游大作,获得梦入神机、月关等大神作家推荐,目前已正式公测上线。
相关阅读
-
《泰亚史诗攻略技能大全》(掌握关键技能,成为顶级玩家)
《泰亚史诗》是一款备受玩家喜爱的游戏,其中的技能系统是玩家在游戏中取得胜利的关键。本文将详细介绍泰亚史诗攻略技能,帮助玩家们提升自己的游戏实力。1.泰亚史诗攻略技能简介:全面了解泰亚史诗攻略技能的作用和种类,为后续内容打下基础。2.攻击类技
-
王者荣耀(史上最全面的后羿装备选择指南,助你称霸战场!)
《王者荣耀》中的后羿是一个高爆发、高机动性的射手英雄,正确的出装选择能够提升他的输出能力,让他在战场上更加无敌。本文将为大家详细介绍后羿出装推荐攻略,帮助玩家们在游戏中取得胜利。一:了解后羿的技能特点后羿作为一个射手英雄,拥有着高额的物理伤
-
《无限火力剑魔出装攻略》(以无限火力剑魔的出装为重点,帮助你提升游戏竞技能力)
作为《王者荣耀》中的一名强力英雄,无限火力剑魔在游戏中扮演着重要的角色。他拥有超高的爆发输出和生存能力,在团战中能够迅速击杀敌人,成为团队的核心输出点。而正确的出装选择是无限火力剑魔取得胜利的重要因素之一。本文将为大家详细介绍无限火力剑魔的
-
2018刘邦出装攻略(一统天下的关键装备与技巧)
在《王者荣耀》这款热门游戏中,刘邦作为一名强大的战士英雄,具备高爆发和持续输出的能力,成为很多玩家喜爱的选择。本文将为大家分享刘邦在2018年的出装攻略,包括关键装备和技巧,帮助玩家更好地驾驭刘邦,一统天下。核心装备-魔女之刃魔女之刃是刘邦
-
如何在原神中获取土豆?(教你轻松收获可口的土豆美食)
作为一款开放世界冒险游戏,《原神》中有着众多的素材和道具,而其中最受玩家喜爱的莫过于食材了。土豆作为一种常见的食材,在游戏中也有着非常重要的作用。本文将为大家介绍如何在游戏中获取土豆。游戏中土豆的种类和用途在《原神》中,土豆被分为生土豆和煮
-
《蛋仔派对》背包送花攻略(玫瑰花赠送方法一览,游戏中的友情之礼)
《蛋仔派对》是一款很受欢迎的手机游戏,其中友谊系统是游戏的一个特色。在游戏中和好友互动可以增加友情值,同时也可以解锁一些友情任务和奖励。送花背包中赠送给好友是一种增加友情值的方式,而本篇文章将为大家详细介绍如何在游戏中给好友的背包里添加玫瑰
