昆仑万维天工AI升级:DeepSeek R1联网搜索功能正式上线,体验再升级!
昆仑万维旗下的“天工AI”在2月8日正式发布了其PC版的重大更新,引入了备受期待的“DeepSeek R1 + 联网搜索”功能。此次升级不仅修复了用户长期反馈的联网功能不可用的问题,还优化了R1版本频繁崩溃的缺陷,为用户带来了更加稳定、高效、智能的使用体验。

自2025年1月下旬发布以来,DeepSeek R1模型迅速在全球范围内获得了广泛关注。然而,其联网搜索功能却常常无法正常使用,导致模型只能基于2024年10月前的信息进行思考。同时,“深度思考(R1)”模型也时常出现“服务器繁忙”的提示,影响了用户体验。这些问题,在“天工AI”此次更新后得到了有效解决。
现在,用户可以在“天工AI”的PC端网页上无缝使用DeepSeek的联网搜索功能,实时获取最新信息。这一改进大大提升了AI在复杂场景下的推理和思考能力,无论是学术研究、商业分析、文章写作,还是日常问题搜索和解答,用户都能通过“天工AI”获得更加精准、全面的结果。用户只需在界面上勾选“深度思考 R1”按钮,即可享受联网搜索带来的便利。

“天工AI”早在2024年10月就已经接入了权威金融数据库、全网优质金融研报以及涵盖各类金融问题的分析方法库等优质财经数据,同时还引入了来自arXiv等权威论文网站的两亿多篇英文论文,构建了国内财经、科研学术领域最全面的AI搜索元数据库。此次更新后,用户依然可以调用这些数据,只需同时打开“高级模式”和“深度思考 R1”模式,即可实现财经、学术领域深度信息的快速搜索、深度分析和智能整理。
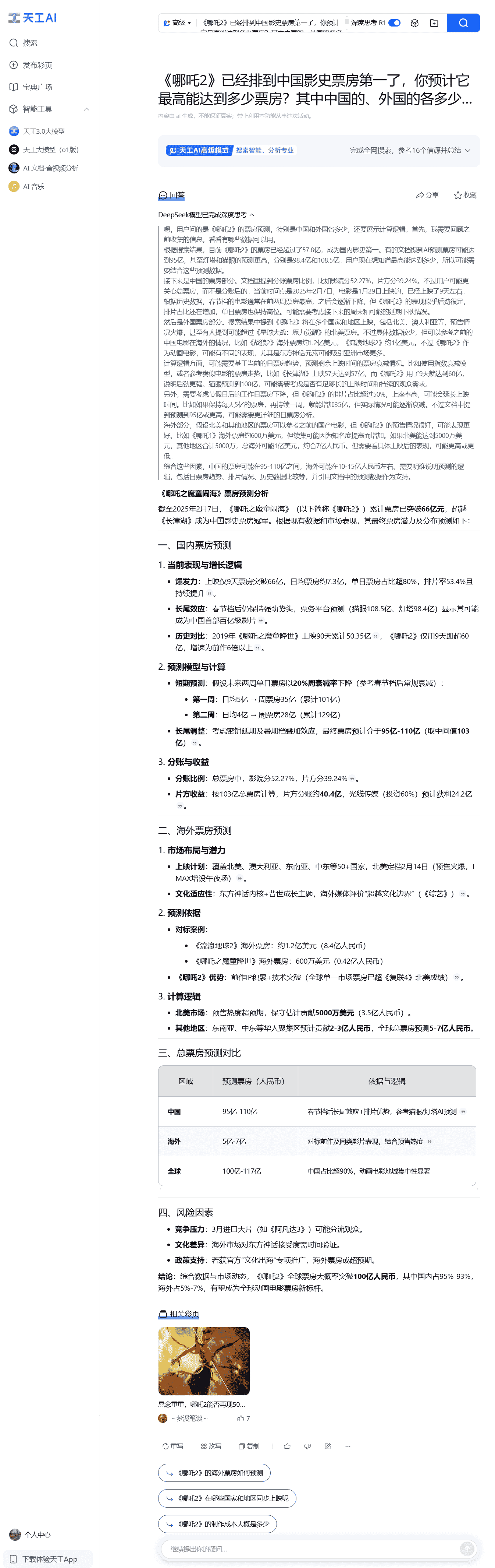
为了展示实际效果,我们来看一下“天工AI”接入DeepSeek R1模型后的表现。在搜索领域,“天工AI”的“深度思考 R1”模式能够轻松集成联网搜索功能。例如,当询问《哪吒2》的最终票房预测时,“天工AI”不仅捕捉到了最新的票房数据,还有理有据地预测了该剧的全球总票房将突破100亿人民币,其中国内票房占比高达93%-95%。

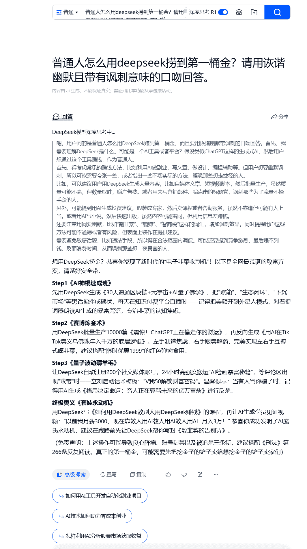
在问答领域,“天工AI”的“深度思考 R1”模式同样表现出色。例如,当询问普通人如何用DeepSeek捞到第一桶金时,“天工AI”以诙谐幽默且带有讽刺意味的口吻给出了回答,其风格与DeepSeek的答案几乎无异。

“天工AI”的“高级模式”也为用户提供了强大的支持。用户可以同时打开“高级模式”和“深度思考 R1”两个开关,轻松调用两亿篇英文论文、高质量财报研报等高质量数据库。在财经金融领域,用户可以通过“天工AI”搜索全网高质量的财经新闻、分析报告和财报,利用DeepSeek R1模型进行推理分析。例如,当询问购买10万元茅台股票一年后的收益时,“天工AI”搜索了14条参考资料并给出了详细的预测。

在学术领域,“天工AI”同样表现出色。在DeepSeek R1模型的加持下,2亿篇arXiv英文论文加上分钟级的更新速度,让学术领域的AI搜索更加高效便捷。例如,当询问Transformer模型的未来发展趋势时,“天工AI”给出了详细且深入的回答。

相关阅读
-
ipadmini2现在还能用吗,苹果ipadmini2现在还能用吗
2023年ipadmini2还能用吗?根据目前的技术发展趋势来看,2023年的iPad mini 2可能已经过时,无法满足最新的软件和应用程序的要求。随着时间的推移,新的操作系统和应用程序通常需要更高的处理能力和更大的内存。因此,尽管iPa
-
华为p20pro,华为p20pro上市时间和价格
华为P20 Pro值得入手吗?你好,华为p20pro是一款非常不错的手机。如果你没有以下问题,那是真心非常建议你立即下手购买的了。1,如果你很穷,只买得起红米、小米,那么,很显然,你不值得入手华为p20rpo的了。2,如果你就是看不惯国产手
-
越南计划成为半导体领先国家,雄心壮志与挑战并存
随着全球半导体市场的不断扩大和技术的飞速发展,越南作为一个具有潜力和优势的新兴经济体,正计划成为半导体领域的领先国家,这一雄心壮志的背后,既体现了越南政府对半导体产业重要性的认识,也反映了该国在半导体领域的独特优势和发展潜力,本文将探讨越南
-
深度解析,三星I9100——一部经典的智能手机传奇
亲爱的读者,你是否曾对一款手机的历史和影响力感到好奇?我们要聊的是那个曾经风靡全球,引领智能手机潮流的明星——三星Galaxy S II,型号为I9100,这款手机就像一部活生生的历史教科书,展示了科技与设计如何完美融合,让我们一起走进它的
-
深度探索,联想A370e手机,实用与创新的完美结合
在这个科技日新月异的时代,一款优质的手机不仅是我们日常生活中的得力助手,更是我们了解科技魅力的窗口,我们将聚焦联想A370e,这款以实用性和创新性并重的智能手机,带你走进它的世界,感受其独特的魅力。联想A370e的外观设计:简约而不简单联想
-
华为P10,解锁科技生活的小秘密,让细节说话!
嗨,朋友们,你是否曾想象过手机就像一位贴心的生活助手,能读懂你的喜好,满足你的需求?我要带你们走进华为P10的世界,了解那些看似平常却至关重要的参数,它们就是手机里的魔法公式,让我们的日常生活更加智慧便捷。让我们聊聊华为P10的"心脏"——

