赛轮集团再注资3亿,助力沈阳轮胎业务稳健前行!
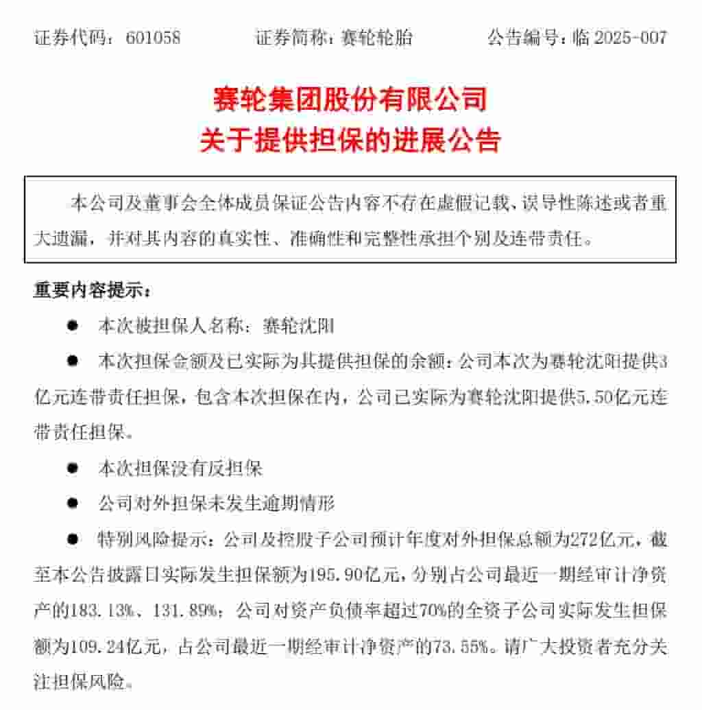
赛轮集团股份有限公司(股票代码:601058)近期宣布了一项重大财务决策,为其全资子公司赛轮(沈阳)轮胎有限公司提供高达3亿元人民币的连带责任担保,旨在进一步稳固和促进沈阳子公司的轮胎业务发展。截至目前,赛轮集团已累计向赛轮沈阳提供了5.5亿元的担保支持。
为确保赛轮沈阳的业务扩展和日常运营获得充足资金支持,赛轮集团于本月早些时候与多家商业银行签署了《最高额保证合同》。这份合同为赛轮沈阳的授信业务提供了坚实的后盾,彰显了赛轮集团对其轮胎业务板块的深度承诺和战略重视。

赛轮沈阳,作为赛轮集团的重要轮胎生产基地,自2006年成立以来,便专注于轮胎的研发与制造,其注册资本为7.2亿元人民币。此次担保的注入,将直接用于满足赛轮沈阳的日常生产经营需求,确保其业务能够持续、稳定地运行。
赛轮集团在公告中透露,公司及旗下控股子公司预计全年的对外担保总额将达到272亿元。截至公告发布时,已实际发生的担保额约为195.9亿元,这一数字占公司最近一期经审计净资产的183.13%。特别值得注意的是,对于资产负债率超过70%的全资子公司,赛轮集团已提供了109.24亿元的担保,占净资产的73.55%。尽管担保规模较大,但赛轮集团强调,整体风险仍处于可控范围内。

此次担保不仅体现了赛轮集团对沈阳子公司发展的高度重视,也展示了其在财务管理上的战略眼光和稳健策略。通过提供强有力的财务支持,赛轮集团正为其轮胎业务的持续发展和市场竞争力奠定坚实基础。
赛轮集团还表示,将继续密切关注市场动态和行业趋势,灵活调整财务策略,以确保公司整体业务的稳健前行。
相关阅读
-
ipadmini2现在还能用吗,苹果ipadmini2现在还能用吗
2023年ipadmini2还能用吗?根据目前的技术发展趋势来看,2023年的iPad mini 2可能已经过时,无法满足最新的软件和应用程序的要求。随着时间的推移,新的操作系统和应用程序通常需要更高的处理能力和更大的内存。因此,尽管iPa
-
华为p20pro,华为p20pro上市时间和价格
华为P20 Pro值得入手吗?你好,华为p20pro是一款非常不错的手机。如果你没有以下问题,那是真心非常建议你立即下手购买的了。1,如果你很穷,只买得起红米、小米,那么,很显然,你不值得入手华为p20rpo的了。2,如果你就是看不惯国产手
-
越南计划成为半导体领先国家,雄心壮志与挑战并存
随着全球半导体市场的不断扩大和技术的飞速发展,越南作为一个具有潜力和优势的新兴经济体,正计划成为半导体领域的领先国家,这一雄心壮志的背后,既体现了越南政府对半导体产业重要性的认识,也反映了该国在半导体领域的独特优势和发展潜力,本文将探讨越南
-
深度解析,三星I9100——一部经典的智能手机传奇
亲爱的读者,你是否曾对一款手机的历史和影响力感到好奇?我们要聊的是那个曾经风靡全球,引领智能手机潮流的明星——三星Galaxy S II,型号为I9100,这款手机就像一部活生生的历史教科书,展示了科技与设计如何完美融合,让我们一起走进它的
-
深度探索,联想A370e手机,实用与创新的完美结合
在这个科技日新月异的时代,一款优质的手机不仅是我们日常生活中的得力助手,更是我们了解科技魅力的窗口,我们将聚焦联想A370e,这款以实用性和创新性并重的智能手机,带你走进它的世界,感受其独特的魅力。联想A370e的外观设计:简约而不简单联想
-
风车动漫网,探索动画世界的瑰宝与创新引擎
在信息爆炸的现代社会,我们有幸拥有一种名为“动漫”的艺术形式,它以独特的视觉语言和丰富的情感内涵,引领我们走进一个充满想象力的奇幻世界,我要向大家介绍的就是这样一个充满活力与创新精神的平台——风车动漫网。风车动漫网,这个名字本身就蕴含着对传
