第393批公告来袭!9家新专用车企将亮相,分布全国7省9市
近期,有关部门发布了关于第393批《公告》的公示内容,披露了一个重要消息:本次将新增9家专用车生产企业进入名录。
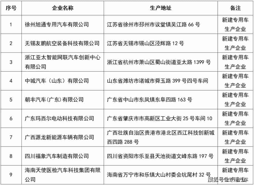
这批新增的专用车生产企业遍布全国七个省份,显示出我国专用车制造行业的蓬勃发展。具体而言,江苏省和广东省各自新增了两家企业,而浙江省、山东省、广西壮族自治区、四川省以及海南省则各有一家新企业上榜。从城市分布来看,这些新企业分别落户于徐州市、无锡市、杭州市、潍坊市诸城市、中山市、肇庆市、贵港市、资阳市和万宁市,地域分布广泛。

此次新增的专用车生产企业不仅数量可观,而且涵盖了多个地区,反映了我国专用车市场的强劲需求和制造能力的提升。这些新企业的加入,无疑将进一步推动我国专用车制造行业的发展和创新。
具体来看,新增的企业名单及其生产地址已经公布。这些企业分布在不同的城市和地区,各具特色,将为我国的专用车市场注入新的活力和竞争力。

此次公示的发布,不仅标志着这些新企业正式迈入专用车制造行业的大门,也为行业内外提供了重要的参考信息。相信随着这些新企业的加入,我国的专用车制造行业将迎来更加繁荣和多元化的发展局面。

值得注意的是,这些新增的专用车生产企业将为我国专用车市场的多元化和专业化发展贡献力量。随着技术的不断进步和市场的日益成熟,专用车制造行业将迎来更多的机遇和挑战。这些新企业的加入,无疑将为行业注入新的活力和动力。
对于消费者而言,这也意味着未来将有更多样化、更专业的专用车产品可供选择。无论是城市建设、物流运输还是应急救援等领域,专用车都将发挥越来越重要的作用。而这些新企业的加入,无疑将推动我国专用车制造行业向着更高水平发展。
相关阅读
-
ipadmini2现在还能用吗,苹果ipadmini2现在还能用吗
2023年ipadmini2还能用吗?根据目前的技术发展趋势来看,2023年的iPad mini 2可能已经过时,无法满足最新的软件和应用程序的要求。随着时间的推移,新的操作系统和应用程序通常需要更高的处理能力和更大的内存。因此,尽管iPa
-
华为p20pro,华为p20pro上市时间和价格
华为P20 Pro值得入手吗?你好,华为p20pro是一款非常不错的手机。如果你没有以下问题,那是真心非常建议你立即下手购买的了。1,如果你很穷,只买得起红米、小米,那么,很显然,你不值得入手华为p20rpo的了。2,如果你就是看不惯国产手
-
越南计划成为半导体领先国家,雄心壮志与挑战并存
随着全球半导体市场的不断扩大和技术的飞速发展,越南作为一个具有潜力和优势的新兴经济体,正计划成为半导体领域的领先国家,这一雄心壮志的背后,既体现了越南政府对半导体产业重要性的认识,也反映了该国在半导体领域的独特优势和发展潜力,本文将探讨越南
-
深度解析,三星I9100——一部经典的智能手机传奇
亲爱的读者,你是否曾对一款手机的历史和影响力感到好奇?我们要聊的是那个曾经风靡全球,引领智能手机潮流的明星——三星Galaxy S II,型号为I9100,这款手机就像一部活生生的历史教科书,展示了科技与设计如何完美融合,让我们一起走进它的
-
揭秘荣耀,从创新到引领,华为荣耀的崛起与未来趋势分析
在科技飞速发展的时代,华为荣耀作为华为集团的重要子品牌,始终以其独特的技术创新和产品魅力独树一帜,成立于2013年,荣耀凭借其对互联网思维的敏锐洞察,迅速从众多智能手机品牌中脱颖而出,成为全球年轻用户喜爱的品牌之一,我们就带你深入探究荣耀的
-
华为P10,解锁科技生活的小秘密,让细节说话!
嗨,朋友们,你是否曾想象过手机就像一位贴心的生活助手,能读懂你的喜好,满足你的需求?我要带你们走进华为P10的世界,了解那些看似平常却至关重要的参数,它们就是手机里的魔法公式,让我们的日常生活更加智慧便捷。让我们聊聊华为P10的"心脏"——
