小米SU7高速碰撞爆燃致3死,股价跳水!事故细节曝光有何隐情?
近期,小米公司再次成为公众关注的焦点,一系列事件将其推上了热搜榜。
自小米宣布进行高位融资以来,负面新闻便接踵而至。先是美的集团被曝出清仓所持小米股票,紧接着小米高管套现的消息也浮出水面。这些消息无疑给小米带来了不小的舆论压力。
然而,风波并未就此平息。近日,有网友爆料称,在安徽铜陵德上高速上,一辆小米SU7在碰撞后发生爆燃,导致人员伤亡。这一消息迅速引发社会广泛关注。
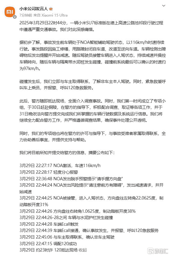
针对此事件,小米公司迅速作出回应。据其发言人透露,事故发生在3月29日晚,当时车辆正处于NOA智能辅助驾驶状态,行驶至事发路段时,因施工修缮导致车道改道。车辆检测出障碍物后发出提醒并开始减速,但随后驾驶员接管车辆,在与隔离带水泥桩发生碰撞前,系统最后确认的时速约为97km/h。对于外界普遍关注的车门是否锁死问题,小米公司并未在回应中提及。

此事故细节披露后,小米股价在二级市场上出现短线跳水,最高跌幅一度超过6%。近9个交易日内,小米股价累计下跌近20%。尽管如此,年内小米股价仍累计上涨超过36%。
与此同时,美的集团清仓小米股票的消息也持续发酵。据年报显示,美的在2024年累计出售了超过9亿元的小米集团股票,套现近20亿元。这并非美的首次对小米股票进行大规模操作,早在2020年和2023年,美的就曾分别套现8.76亿元和5918万元的小米股票。业内人士指出,美的集团对小米集团的投资属于财务投资,随着小米股价上涨,套现属于正常资本运作。

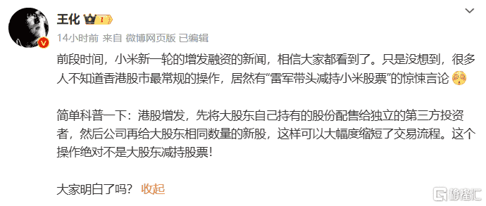
近期网络上还流传着“雷军带头减持小米股票”的传言,这一消息无疑给雷军和小米公司带来了更大的舆论压力。对此,小米集团公关部总经理王化紧急发文辟谣,称这是小米增发融资的正常操作,并非大股东减持股票。

据悉,小米集团此前宣布采取“先旧后新”的方式配售8亿股,募集资金高达425亿港元。在配售过程中,雷军所持股份占比有所下降,但认购完成后则恢复至原水平。王化表示,这一操作旨在缩短交易流程,与减持股票无关。
这一系列事件无疑给小米公司带来了不小的挑战。面对舆论压力和股价波动,小米公司需要积极应对,以维护其品牌形象和市场地位。
相关阅读
-
ipadmini2现在还能用吗,苹果ipadmini2现在还能用吗
2023年ipadmini2还能用吗?根据目前的技术发展趋势来看,2023年的iPad mini 2可能已经过时,无法满足最新的软件和应用程序的要求。随着时间的推移,新的操作系统和应用程序通常需要更高的处理能力和更大的内存。因此,尽管iPa
-
华为p20pro,华为p20pro上市时间和价格
华为P20 Pro值得入手吗?你好,华为p20pro是一款非常不错的手机。如果你没有以下问题,那是真心非常建议你立即下手购买的了。1,如果你很穷,只买得起红米、小米,那么,很显然,你不值得入手华为p20rpo的了。2,如果你就是看不惯国产手
-
越南计划成为半导体领先国家,雄心壮志与挑战并存
随着全球半导体市场的不断扩大和技术的飞速发展,越南作为一个具有潜力和优势的新兴经济体,正计划成为半导体领域的领先国家,这一雄心壮志的背后,既体现了越南政府对半导体产业重要性的认识,也反映了该国在半导体领域的独特优势和发展潜力,本文将探讨越南
-
深度解析,三星I9100——一部经典的智能手机传奇
亲爱的读者,你是否曾对一款手机的历史和影响力感到好奇?我们要聊的是那个曾经风靡全球,引领智能手机潮流的明星——三星Galaxy S II,型号为I9100,这款手机就像一部活生生的历史教科书,展示了科技与设计如何完美融合,让我们一起走进它的
-
揭秘荣耀,从创新到引领,华为荣耀的崛起与未来趋势分析
在科技飞速发展的时代,华为荣耀作为华为集团的重要子品牌,始终以其独特的技术创新和产品魅力独树一帜,成立于2013年,荣耀凭借其对互联网思维的敏锐洞察,迅速从众多智能手机品牌中脱颖而出,成为全球年轻用户喜爱的品牌之一,我们就带你深入探究荣耀的
-
华为P10,解锁科技生活的小秘密,让细节说话!
嗨,朋友们,你是否曾想象过手机就像一位贴心的生活助手,能读懂你的喜好,满足你的需求?我要带你们走进华为P10的世界,了解那些看似平常却至关重要的参数,它们就是手机里的魔法公式,让我们的日常生活更加智慧便捷。让我们聊聊华为P10的"心脏"——
