科研新突破:我国团队为金属打造高强度“梯度位错防护网”
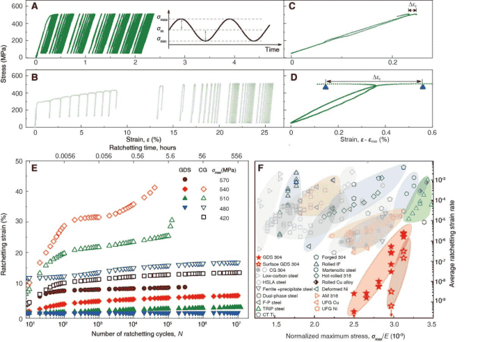
近日,中国科学院金属研究所发布了一项关于金属材料疲劳失效的重大研究成果。疲劳,这一在承受循环应力或交变载荷的工程结构中尤为突出的现象,长期以来困扰着材料工程领域的研究人员。其中,循环蠕变,也被称为棘轮效应,是金属材料疲劳变形中更为严重的一种表现。
高强度材料往往伴随着循环软化和应变局域化的问题,这两个因素的相互作用会加剧棘轮效应,导致构件过早地发生疲劳失效。因此,如何提升高强度金属材料的抗循环蠕变损伤能力,一直是科研人员亟待解决的一大难题。
幸运的是,这一难题近日取得了突破性进展。中国科学院金属研究所沈阳材料科学国家研究中心的卢磊研究员团队,与美国佐治亚理工学院的朱廷教授携手合作,共同揭示了这一科学难题的新解。他们的研究成果已于近日在《科学》周刊上在线发表。
研究团队在传统304奥氏体不锈钢中引入了空间梯度序构位错胞结构,这一创新性的方法成功实现了高强度与优异抗循环蠕变性能的完美结合。实验结果显示,经过改良的不锈钢屈服强度提升了2.6倍,同时,其棘轮应变速率相较于相同强度的不锈钢及其它合金降低了2-4个数量级,这一突破无疑为结构材料抗棘轮损伤性能的提升打开了新的大门。

据中国科学院官方报道,这种梯度位错结构的引入方式颇为独特,科研人员形象地称之为“拧麻花”。他们通过控制金属往复扭转的特定工艺参数,在材料内部引入了一种空间梯度有序分布的稳定位错胞结构。这种结构如同在金属材料内部植入了一个亚微米尺度的三维“防撞墙”筋骨网络,有效地阻碍了位错的移动,从而显著提升了材料的抗循环蠕变性能。
这一研究成果不仅为金属材料疲劳失效问题的解决提供了新的思路,更为高强度金属材料的研发和应用开辟了新的方向。随着这一技术的不断推广和完善,我们有理由相信,未来将有更多高性能、长寿命的金属构件被广泛应用于各个领域,为人类社会的发展和进步贡献更大的力量。
相关阅读
-
ipadmini2现在还能用吗,苹果ipadmini2现在还能用吗
2023年ipadmini2还能用吗?根据目前的技术发展趋势来看,2023年的iPad mini 2可能已经过时,无法满足最新的软件和应用程序的要求。随着时间的推移,新的操作系统和应用程序通常需要更高的处理能力和更大的内存。因此,尽管iPa
-
华为p20pro,华为p20pro上市时间和价格
华为P20 Pro值得入手吗?你好,华为p20pro是一款非常不错的手机。如果你没有以下问题,那是真心非常建议你立即下手购买的了。1,如果你很穷,只买得起红米、小米,那么,很显然,你不值得入手华为p20rpo的了。2,如果你就是看不惯国产手
-
越南计划成为半导体领先国家,雄心壮志与挑战并存
随着全球半导体市场的不断扩大和技术的飞速发展,越南作为一个具有潜力和优势的新兴经济体,正计划成为半导体领域的领先国家,这一雄心壮志的背后,既体现了越南政府对半导体产业重要性的认识,也反映了该国在半导体领域的独特优势和发展潜力,本文将探讨越南
-
深度解析,三星I9100——一部经典的智能手机传奇
亲爱的读者,你是否曾对一款手机的历史和影响力感到好奇?我们要聊的是那个曾经风靡全球,引领智能手机潮流的明星——三星Galaxy S II,型号为I9100,这款手机就像一部活生生的历史教科书,展示了科技与设计如何完美融合,让我们一起走进它的
-
揭秘荣耀,从创新到引领,华为荣耀的崛起与未来趋势分析
在科技飞速发展的时代,华为荣耀作为华为集团的重要子品牌,始终以其独特的技术创新和产品魅力独树一帜,成立于2013年,荣耀凭借其对互联网思维的敏锐洞察,迅速从众多智能手机品牌中脱颖而出,成为全球年轻用户喜爱的品牌之一,我们就带你深入探究荣耀的
-
华为P10,解锁科技生活的小秘密,让细节说话!
嗨,朋友们,你是否曾想象过手机就像一位贴心的生活助手,能读懂你的喜好,满足你的需求?我要带你们走进华为P10的世界,了解那些看似平常却至关重要的参数,它们就是手机里的魔法公式,让我们的日常生活更加智慧便捷。让我们聊聊华为P10的"心脏"——

